大学生就业落户安居“一件事”

概念
申报须知
基本信息
办理流程
申报材料
办理地址
咨询方式
便民查询
政策集锦
常见问题
延伸服务
【概念】

大学生就业落户安居“一件事”是一种政务服务集成改革,旨在将高校毕业生在就业、落户、安居等环节中涉及的多个分散事项整合为一个主题服务,通过流程优化和信息共享,实现“一窗受理、一网通办”,提升办事效率和服务体验。‌

【申报须知】

一、个人就业登记

申请个人就业登记,应当符合下列条件:

1、年满16周岁(含)至依法享受基本养老保险待遇;

2、从事一定社会经济活动,并取得合法劳动报酬或经营收入。其中,劳动报酬或经营收入不低于当地居民最低生活保障标准;

二、【省集中企保系统】灵活就业养老保险新增/续保

申请【省集中企保系统】灵活就业养老保险新增/续保,应当符合下列条件:

3、根据《中华人民共和国社会保险法》第十条:职工应当参加基本养老保险,由用人单位和职工共同缴纳基本养老保险费。无雇工的个体工商户、未在用人单位参加基本养老保险的非全日制从业人员以及其他灵活就业人员可以参加基本养老保险,由个人缴纳基本养老保险费;

三、职工参保登记-灵活就业人员

申请职工参保登记,应当符合下列条件:

4、自愿参加职工基本医疗保险的无雇工的个体工商户、未在用人单位参加基本医疗保险的非全日制从业人员以及其他灵活就业人员,可以向医疗保障经办机构申请办理参加职工基本医疗保险登记;

四、社会保障卡服务(申领)

申请社会保障卡服务(申领),应当符合下列条件:

5、在中国境内居住的中国公民,以及在中国境内就业或者参加社会保险的香港、澳门特别行政区居民、台湾地区居民、外国人;

五、灵活就业人员社会保险费申报

申请灵活就业人员社会保险费申报,应当符合下列条件:

6、无雇工的个体工商户、未在用人单位参加社会保险的非全日制从业人员以及其他灵活就业人员参加社会保险的,应当依照法律、行政法规规定或者税务机关依照法律、行政法规规定确定的申报期限、申报内容,申报缴纳社会保险费;

六、高校毕业生社保补贴申领(灵活就业)

申请高校毕业生社保补贴申领(灵活就业),应当符合下列条件:

7、毕业年度和离校2年内未就业高校毕业生灵活就业后缴纳的社会保险费,按规定给予社会保险补贴;

七、户口迁移审批

申请户口迁移审批,应当符合下列条件:

8、【武汉】大学生毕业落户:年龄不满45周岁(研究生不受年龄限制)的高等学校专科及以上学历或学位(经教育部学历认证)毕业生,本人及其配偶、未成年子女可以申请落户;

9、【武汉市以外其他市州】大中专院校学生毕业落户:大中专院校、技工学校学生学生毕业,可以按照当地规定办理落户;

八、档案的整理和保管

10、申请人实名登录后,点击在线办理,即可查询状态结果,未查到信息,请选择委托存档机构层级或电话联系有关单位查询;

九、高校毕业生一次性创业补贴申领

申请高校毕业生一次性创业补贴申领,应当符合下列条件:

11、对初次办理注册登记,经营6个月及以上且带动就业2人及以上(含创业者本人)的高校毕业生(毕业5年内),给予一次性创业补贴。

【基本信息】
集成办事项名称

大学生就业落户安居“一件事”

牵头单位名称

人力资源和社会保障部门

是否收费

办理时间

周一至周五8:30-12:00,14:00-17:00(法定节假日除外)

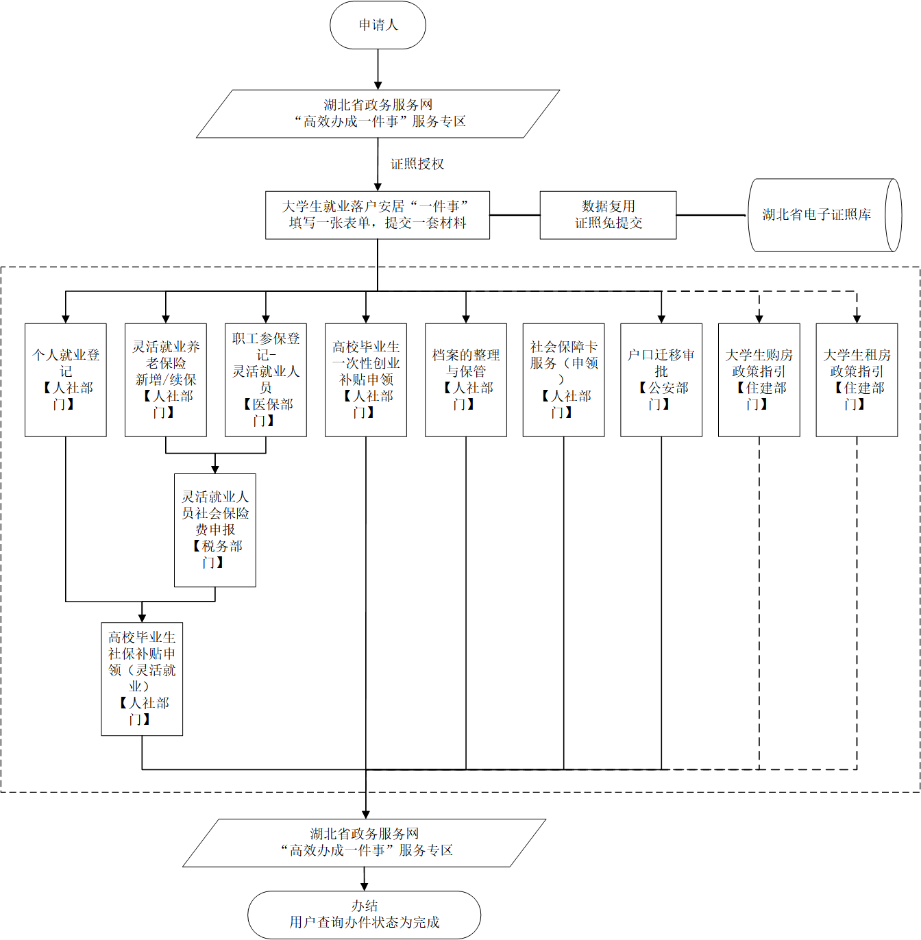
【办理流程】
流程图

【申报材料】
申报材料有哪些?

1.大学生就业落户安居“一件事”申请表;

2.中华人民共和国居民身份证;

3.居民户口簿;

4.毕业证和学历证明;

5.证件照;

6.居住凭证;

7.关系凭证;

8.营业执照。

【办理地址】
线上办理地址
线下办理地址

武汉市汉阳区政务服务中心三楼17号窗口

【咨询方式】
咨询方式

027-84870012

【便民查询】
【常见问题】
户口迁移审批条件?

答: 根据《中华人民共和国户口登记条例》规定 1、【武汉】大学生毕业落户:年龄不满45周岁(研究生不受年龄限制)的高等学校专科及以上学历或学位(经教育部学历认证)毕业生,本人及其配偶、未成年子女可以申请落户。 2、【武汉市以外其他市州】大中专院校学生毕业落户:大中专院校、技工学校学生学生毕业,可以按照当地规定办理落户。

【延伸服务】

城市日历

区长信箱

意见征集

问卷调查

智能问答

返回顶部

区长信箱

意见征集

问卷调查

智能问答