中国政府网
湖北省政府网
武汉市政府网
长者专区
繁体
登录
注册
首页
政府信息公开
办事服务
互动交流
数据开放
魅力汉阳
站群导航
搜索
关闭
热门搜索:
复工复产
汉阳造
新冠肺炎
防控
登录
注册
热门搜索:
复工复产
汉阳造
新冠肺炎
防控
首页
政府信息公开
办事服务
互动交流
数据开放
魅力汉阳
站群导航
当前位置:
首页
>
部门信息公开
>
区属二级单位
>
区卫生健康局所属二级单位
>
财政预决算
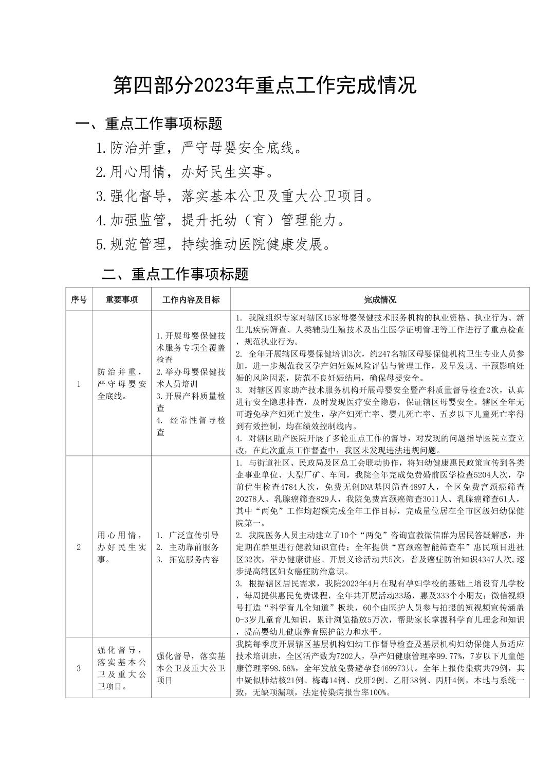
2023年度武汉市汉阳区妇幼保健院部门决算公开
来源: 汉阳区卫生健康局
发布时间:2024-10-28 10:40
【 打印 】
【 下载 】
字号: 【
大
】 【
中
】 【
小
】
分享:
妇幼-2023年度武汉市汉阳区妇幼保健院决算公开20241030.pdf
扫一扫在手机上查看当前页面
区长信箱
意见征集
问卷调查
智能问答
返回顶部
区长信箱
意见征集
问卷调查
智能问答